about-img

Overview

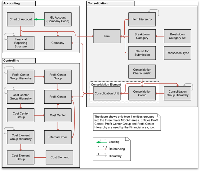
Master Data Governance for financials helps centrally govern the financial objects and distribute them to the underlying target systems. Financial objects are created/updated in the staging area and activated using the workflow process. In the case of co-deployment where the MDG is installed in the same production system, financial objects are maintained and replicated immediately to the backend tables. However, replication can be controlled using the edition concept so the business team can pre-plan their financial objects in the MDG and decide when to distribute them to the target tables. SAP MDG financial objects are divided into three major categories. Financial Accounting Financial Controlling Financial Consolidation

about-img

Implementation Steps

In most cases, Hub deployment is used where master data objects are maintained and replicated to the underlying target systems using the data replication framework. Middleware PI is optional so direct replication is also possible. When it comes to implementation, Implement either all the objects together or just start with the grouped objects such as accounting/controlling. It is important to include all the referenced objects in one implementation. For example, the chart of accounts is referenced within the GL account so implementing the GL account alone is not possible etc.

about-img

Search Application

Entreprise search and Database searches are possible, however, it is good to use the HANA search if the system is S/4 HANA.To use HANA search, generate the necessary search views under MDGIMG-Data Quality and Search-Search and Duplicate check-Create Search View. HANA search can be used for the below objects.

about-img

Data Replication Framework

Web services are the most effective way to transfer financial objects to the target systems. Idocs can be used to replicate certain objects internally to the MDG system where these objects are used within the material master. Use IDOC types GLMAST, COSMAS, COGRP1, COELEM, COGRP2, PRCMAS, and COGRP6. If the target system doesn’t support the time-dependent objects, schedule the report USMD_EDITION_REPLICATE to replicate the master data objects. Use the following web services for the MDG -F replication,

img
img
img
img
img

We are certified experts specialized

We are certified experts specialized in providing services in the area of SAP Master Data Governance technology for over 12 years. Our experts are highly skilled in the various SAP processes and in the complete integration of Material, Business partners, and Finance master in the S/4 HANA system.


Led by a team with more than 12 years of master data experience, we have the extensive knowledge, strong carrier relationships, and vast network of industry pros and resources to deliver innovative master data solutions that are customized to your precise needs.

choose-img
img